Kateryna Stepanova
About me
Visual Design
Murmur
Vitra. Ad campaign
BROKE+SCHÖN Black Week
T-Shirt Design for NAKT Studio
Home essence posters
University exhibition
UI / UX
4screen
PatchWorld - AntiFastFashion Project
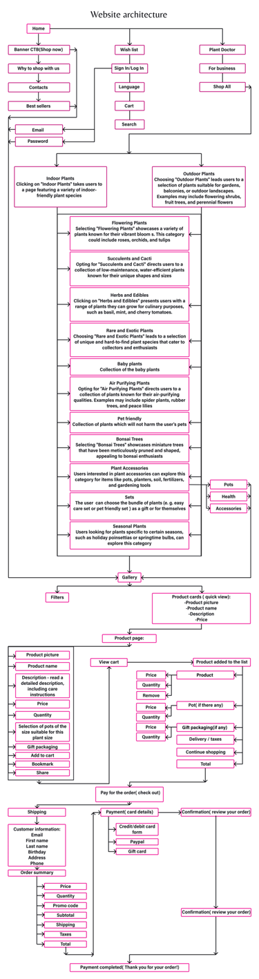
KVIT - Plant shop
Kateryna Stepanova
About me
Visual Design
Murmur
Vitra. Ad campaign
BROKE+SCHÖN Black Week
T-Shirt Design for NAKT Studio
Home essence posters
University exhibition
UI / UX
4screen
PatchWorld - AntiFastFashion Project
KVIT - Plant shop
Kateryna Stepanova